Housing Technology: Link Group - How to do Digital-Aided Design
This article was originally published in Housing Technology, September 2023. Read the latest edition here.
© Copyright 2023: The Intelligent Business Company Ltd, publisher of Housing Technology.
Like many housing providers, Link Group’s IT and Digital estate has evolved over a long period of time. Decades of investment in a multitude of software, hardware and communications technologies has built-in layers of complexity and sophistication, plus moving to the cloud has also created new opportunities and challenges.
The Challenge
We have an extensive array of national partners and suppliers and over 800 staff, with the majority providing and/or consuming data using general or bespoke processes and being supported by all shapes and sizes of technology.
As with many organisations, Link was looking for a holistic way of understanding data and information flow, promoting better decision-making, and process optimisation. Link wanted to facilitate effective communication and collaboration between business and IT stakeholders, enabling them to work together towards common objectives. We needed a system or methodology that supported risk management, compliance, and system design; ensuring data security, operational resilience, and IT efficiency.

Digital Simulations
Digital-Aided Design (DAD) came out of the energy and utilities industries back in the early 2000s. It is a method and process of digitally creating, modelling, and designing simulations of how people, processes, and technology assets relate and depend on each other.
The model is created using a combination of The OBASHI Methodology and OBASHI software which enables the objective and structured analysis of stakeholder hierarchies; the connectivity between assets, the flow of data and attributed data, and information to be visualised and analysed, often in a collaborative manner.
A DAD approach is intrinsically dynamic – API functionality and procedures allow access to the model data, software features and integration functions. Moreover, OBASHI provides a valuable tool for managing IT projects and transformations.
It allows organisations to assess the impact of proposed changes, evaluate different scenarios, and estimate the resources required for implementation. OBASHI's visual models can guide project planning, risk assessment, and resource allocation, ensuring that IT initiatives are aligned with business goals and objectives.

Visual Information Flows
OBASHI's emphasis on visualising information flows also supports effective system design and architecture. It helps organisations identify redundant or unnecessary data flows, leading to more streamlined and efficient IT systems. With OBASHI, organisations can optimize their technology infrastructure, improve data quality and integrity, and reduce complexity. This can result in cost savings, increased productivity, and enhanced customer satisfaction.
Another key benefit of OBASHI is its ability to facilitate risk management and compliance. By visualising the flow of data, organisations can identify potential vulnerabilities and points of failure in their systems. This allows them to proactively address security risks, data breaches, and compliance issues. OBASHI also enables organisations to assess the impact of changes or disruptions in their processes or systems, helping them develop robust contingency plans and ensure business continuity.
A common language for collaboration
OBASHI promotes effective communication and collaboration between different departments and teams. The visual models created in OBASHI act as a common language that bridges the gap between business and IT stakeholders.
It allows for clear and concise communication of complex concepts and dependencies. With OBASHI, stakeholders can work together to identify and resolve issues, align their objectives, and make strategic decisions based on a shared understanding of the organisation's data and information flow.
Link has developed an Insight Strategy to understand what the balance between data governance and its overhead means, what gains might be had and what capabilities are needed in place to make it practicable, leverage the benefits, and justify the investment.

To turn this ‘Insight’ strategy into operations and therefore realise the expected benefits, a number of capabilities are needed. For Link, many of these are already in place and operating effectively, but some are yet to be further defined or developed. The capabilities which have been identified as essential to the delivery of our insight strategy are governance, management, technologies, design and data, standards, ethics, skills, and innovation.
In recent years, Link has taken considerable steps forward in response to GDPR and other data regulations. We have established robust policies, processes, and controls in both the Governance and Management of data. We have also defined Information Asset Owners who have an important part to play in terms of data management, accountability, and risk.

Tactical vs. Strategic
Link is working hard to move away from disconnected systems, spreadsheets, on-premises servers, and poor-quality data. There is a significant difference between how Link will use data in an operational or tactical manor (i.e. to run the business) and the ways Link will use data in a strategic manner (i.e. to improve the business). The ability to make better decisions based on our data that can be easily accessed and connected will provide a wide range of benefits. Over time, our understanding of the best way to represent our perceived data model will change to reflect the ways we understand information, along with the ways that we want to process that information.
With governance in place keeping the management of the data processes compliant and analytical requirements understood, we can determine the conditions and expectations in which business insight can be delivered to the organisation, the people who it will impact, and the culture under which it will operate.
The development of business insights within Link will provide unprecedented opportunities to deliver better outcomes for our customers. It will create conditions which allows Link to openly share challenges and ideas and to co-develop and co-produce innovative solutions to old problems.
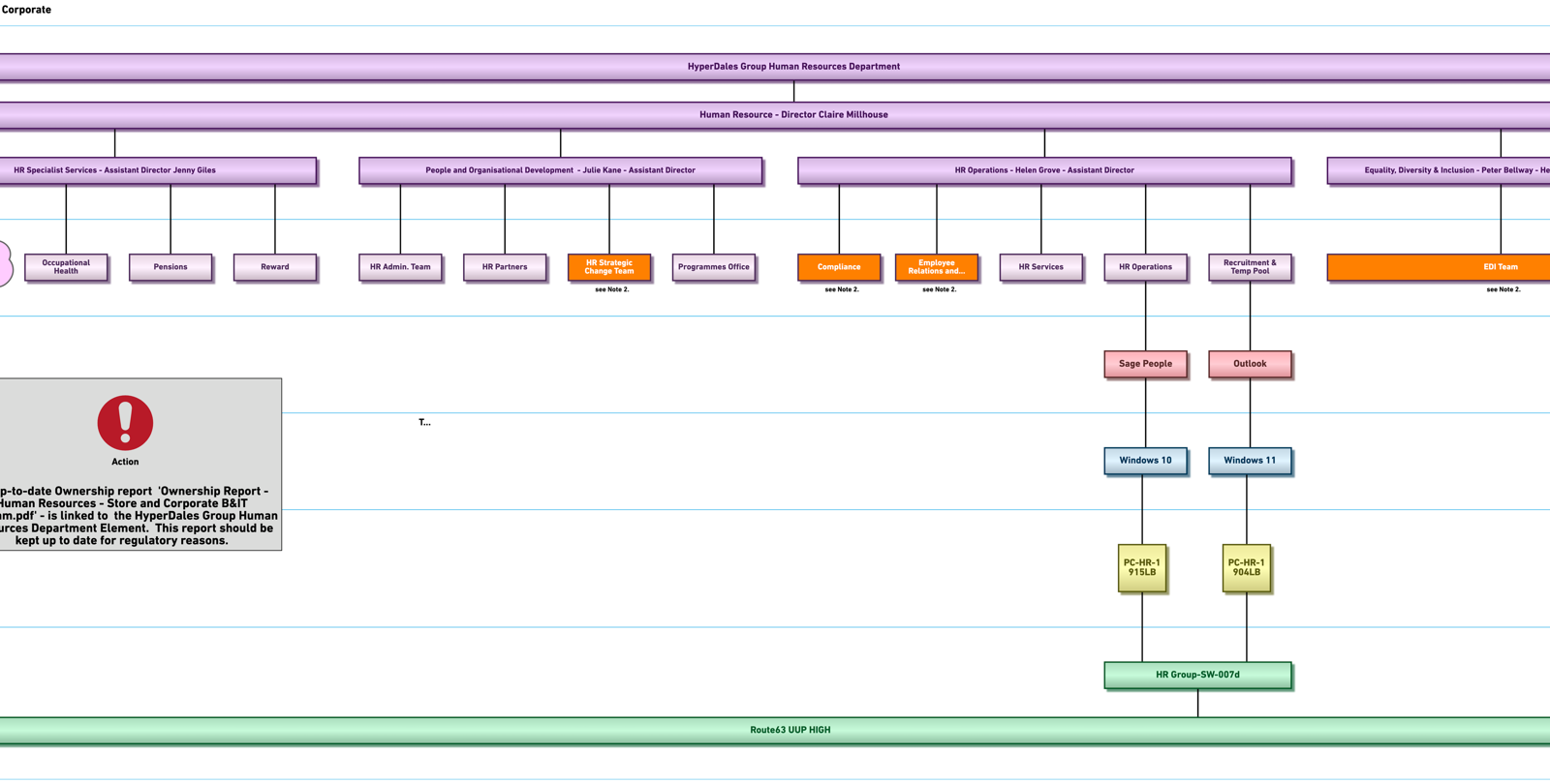
Using DAD to help deliver the Insight Strategy, we began with focusing on bringing clarity and understanding to Link’s current organisational state, concentrating on the top three layers of OBASHI (Ownership, Business Process, and Application.)
Immediate value & understanding
We first developed a Stakeholder Matrix (in the Ownership Layer) which mapped out the organisational hierarchy as well as the relationships and dependencies with national partners and suppliers. This is bringing immediate value and understanding as Link began to visualise the extent of the relationships and information flows that need to be constantly maintained to allow the business to operate effectively.
Some Business Processes were then added directly underneath their corresponding owners which highlighted the manual and digital workflows and dependencies between and across departments and third-party resources. Following that, the simple drag and drop functionality of OBASHI enabled the Application Layer to be populated with the apps and tooling information that is used to support our day-to-day processes.
We now have the beginnings of a contextual dynamic model for our Insight Strategy, one that is scalable and easy to share amongst members of staff. We are still at an early stage of modelling, although even without filling in all the layers it’s proving to be useful. The model will only get richer and more valuable as more people, process and technology information are added. The better and more accurate the information, the more valuable and useful the model will become.

Conclusion
‘Digital’, (incl. legacy IT assets and systems) has been in dire need of a standard engineering design approach for many years now; Digital-Aided Design is a tool that has the capability to fill this gap.
We are already gaining benefits and insights using this tool. It will contextualise our data privacy, cyber security and digital transformation aspirations while also underpinning the eight capabilities of our Digital Insights Strategy. In short, we commend a digital-aided design approach to you all.
This article was jointly written by Link Group (Ken Fox, director of digital services, Maarten Westerduin, digital delivery & transformation manager, Kasia Walker, business analyst, and Craig Stephenson, digital participation & innovation officer) and International Data Flows.